

2022年國民經濟和社會發展計劃草案
國家發改委發布《關于2021年國民經濟和社會發展計劃執行情況與2022年國民經濟和社會發展計劃草案的報告》,報告表示,2022年對生態環境的預期目標為生態環境質量持續改善,主要污染物排放量繼續下降;能耗強度目標在“十四五”規劃期內統籌考核,并留有適當彈性,新增可再生能源和原料用能不納入能源消費總量控制。主要考慮:按照“十四五”序時進度設置生態環境年度目標,推進精準、科學、依法治污,深入打好污染防治攻堅戰,加快實施各項重點減排工程。同時,綜合當前經濟發展實際、保障能源供給安全與實現節能降碳目標等因素,將能耗強度目標在“十四五”規劃期內統籌考核,留有適當彈性,既為保障經濟平穩運行留出合理用能空間,也能有效推動地方保持節能工作力度,兼顧發展和減排、當前和長遠,在保障能源安全的前提下穩步推進綠色低碳發展,為實現“十四五”時期能耗強度降低目標提供支撐。
2022年國民經濟和社會發展計劃的主要任務包括深入推進生態文明建設,扎實推動綠色低碳發展。建立健全綠色低碳循環發展經濟體系,推動減污降碳協同增效,促進生態環境持續改善、資源利用效率不斷提高。
一是加快推進經濟綠色轉型。完善綠色技術創新體系,建設國家綠色技術交易中心。建設綠色產業示范基地,修訂綠色產業指導目錄,大力發展節能環保產業。實施“十四五”清潔生產推行方案,在重點行業開展清潔生產改造。完善綠色金融標準體系和評價機制,發揮國家產融合作平臺作用,引導金融資源向工業綠色低碳領域匯聚。深化環境信息依法披露制度改革,推動對企事業單位開展環保信用評價。持續實施國家節水行動,開展城市公共供水管網漏損治理工程,推動老城區、城鄉結合部、縣城、鄉鎮污水收集管網建設,加強京津冀、黃河流域、西北地區等重點區域、流域水資源節約集約利用,建設海水淡化示范城市。抓好全鏈條糧食節約減損。推進廢舊物資循環利用體系建設和可循環快遞包裝規模化應用試點,組織開展大宗固體廢棄物綜合利用示范基地建設和骨干企業培育,推進廢鋼鐵、廢有色金屬、廢棄機動車、廢舊家電、廢塑料、廚余垃圾等城市廢棄物分類利用和集中處置。
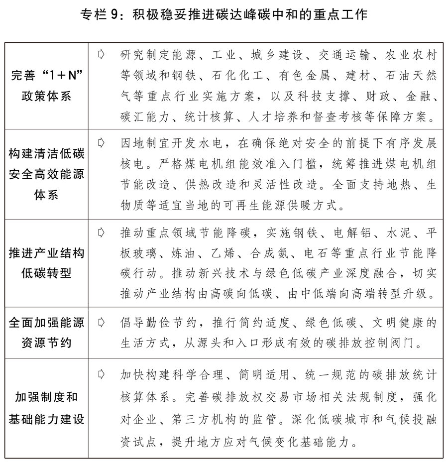
二是積極穩妥推進碳達峰碳中和。完善碳達峰碳中和“1+N”政策體系,實施“碳達峰十大行動”,堅持“全國一盤棋”。大力發展非化石能源,建設大型風電、光伏基地項目,積極發展分布式新能源,積極推動海上風電集群化開發,穩妥推進西南等地大型水電基地建設,大力發展抽水蓄能,在確保絕對安全的前提下積極有序發展核電,推進煤炭清潔高效利用。提升電網對可再生能源發電的消納能力。做好全國碳排放權交易市場第二個履約周期管理。實施節能降碳改造升級。積極研究開發碳捕捉利用與封存技術。優化完善能耗雙控政策,合理增加能耗總量彈性,新增可再生能源和原料用能不納入能源消費總量控制,推動能耗“雙控”向碳排放總量和強度“雙控”轉變。全面加強能源資源節約,強化工業、交通和建筑節能,不斷降低單位產出能耗物耗和碳排放。對標能效標桿水平,推動能效低于基準水平的重點行業企業,有序實施改造升級,促進高耗能行業高質量發展。繼續做好碳達峰碳中和及應對氣候變化國際談判與合作,主動參與全球綠色治理體系建設,加強綠色經貿、技術與金融合作。

三是深入打好污染防治攻堅戰。加強PM2.5和臭氧協同控制,強化多污染物協同控制和區域協同治理。深入治理城鄉黑臭水體,繼續開展入河入海排污口排查整治,加強重點海域污染防治。持續推進土壤和地下水污染防治。穩步推進“無廢城市”建設,因地制宜推進生活垃圾分類和減量化、資源化,持續抓好塑料污染全鏈條治理。建設污水資源化利用示范城市,建設節能低碳標桿污水處理廠。
四是持續強化生態系統治理。堅持山水林田湖草沙一體化保護和系統治理,實施重要生態系統保護和修復重大工程,保護生物多樣性。繼續開展大規模國土綠化行動,加強以國家公園為主體的自然保護地體系建設,把公益保護不斷做深做實。深入推進國家生態文明試驗區建設,復制推廣福建、江西、貴州、海南的經驗。研究出臺《生態保護補償條例》,加快建立健全生態產品價值實現機制,探索建立農林碳匯產品價值實現機制。
能源方面的主要任務為:提升能源資源安全保障能力。深入推進煤電油氣產供儲銷體系建設。推進石油儲備重大工程建設,加快華北、西北等地下儲氣庫新建和擴容達容建設。有序核增一批煤炭先進產能,加快提升煤炭儲備能力。加強抽水蓄能等調峰電源建設,繼續發揮傳統能源特別是煤炭、煤電的兜底保供和調峰作用,積極推進現有煤電項目改造升級。推進白鶴灘、羊曲等重大水電工程建設。加大力度規劃建設以大型風光電基地為基礎、以其周邊清潔高效先進節能的煤電為支撐、以穩定安全可靠的特高壓輸變電線路為載體的新能源供給消納體系。加快推進國家儲備建設,健全統一的戰略和應急物資儲備體系。

文章來源:新浪財經